SEO 新手 入门指南:学习十大框架思维导图
SEO 新手 学习十大框架的基本入门指南
1。准备空间和域名
准备空间和域名
2. 选择产品或行业
选择产品或行业
3.学习制定SEO优化计划
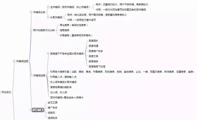
学习制定SEO优化计划
关键词挖掘
4.了解SEO排名术语
SEO排名术语学习
5.发布外部链接并撰写软文
发布外部链接并撰写软文
6.掌握传统 SEO 工具的使用
掌握传统 SEO 工具
版权声明
本文仅代表作者观点,不代表Code前端网立场。
本文系作者Code前端网发表,如需转载,请注明页面地址。
相关文章
作者文章
热门
- 1 新手必须掌握的 10 个 CSS 技能 每个人都应该知道的 CSS 技巧,以提高生产力并快速完成项目。 这里我为初学者收集了10个简单且必须知道的秘诀。 重置.css 某些浏览器对每个元素应用不同的样式,因此最好首先休息一下 CSS。 body, div, h1,h2,...
- 2 css动画无限循环 要实现CSS动画的无限循环,最重要的是使用animation-iteration-count属性,将其设置为infinite,继续动画就会循环播放。 栗子 CSS动画效果无限循环放大缩小 HTML: <image class="a...
- 3 CSS calc() 函数 calc() 函数允许对值执行基本的数学运算,当需要对长值进行百分比加法或减法时特别有用。 div { max-width: calc(80% - 100px) }它的工作原理是这样的: div { max-width: calc(...
- 4 CSS 显示属性 对象的显示属性决定了浏览器如何呈现它。 这是一个非常重要的属性,并且可能具有您可以使用的最多值。 这些值包括: blockinlinenonecontentsflowflow-roottable(以及所有那些table-*)fle...
- 5 跳过当前迭代并进入下一次迭代 一、概述 在C++中,跳过当前迭代并进入下一次迭代可以使用continue语句来实现。当循环遇到continue语句时,将会立即转到下一次循环的开始处,而不执行当前循环中剩余的代码。 通常情况下,continue语句用于在循环中处理特定的情...
- 6 C++编程技巧分享 一、C++中的const C++中的const限定符可以用于变量、函数参数、函数返回类型等多种情况。使用const限定符可以使代码更加安全、简洁、易于维护。 1、 const变量 const变量在定义后就不能被修改,这使得代码更加安全...
- 7 一、搜索引擎官方资源,从规则制定者那学底层逻辑 想学好SEO但预算有限?不少刚入行或想转行做SEO的朋友,都在找免费又靠谱的学习渠道,毕竟SEO知识更新快,花钱买课怕踩坑,不如先从免费资源入手,把基础打牢、摸清行业逻辑再进阶,今天就拆透几个「免费学SEO不踩雷」的平台,不管你是纯新手、有...
- 8 如何为C++函数进行重载 一、什么是函数的重载 函数的重载是指在同一作用域下,可以定义多个同名函数,但是这些同名函数的参数列表必须不同。参数的不同可以是数量上的不同、类型上的不同、顺序上的不同等,只要这些函数的参数列表不完全一致即可。 二、如何实现函数的重载 1...
- 9 高效处理时间的C++实现 在C++编程中,处理时间是很重要的一环。而对于大规模问题,如数据处理、机器学习、计算机视觉等领域,时间的效率更是至关重要。本文将从多个方面阐述如何在C++编程中高效处理时间。 一、使用STL算法 STL(标准模板库)是C++的一个重要部分...
- 10 Vue应用开发笔记:Electron Vue开发的实际应用案例 今天,我们来介绍下Electron Vue开发的实际应用案例,一起往下学习吧!开头:Electron Vue开发的实际应用案例随着移动互联网的不断普及,桌面应用程序的需求也越来越多。而Electron Vue作为一种基于JavaScript...
最新文章
- Vue3 watch里oldValue获取不到/跟newValue相同?避坑指南+场景全解析 2小时前
- Vue3 watch里的oldValue和newValue为啥不对?从原理到避坑全讲透 8小时前
- Vue3中onMounted获取数据后watch怎么没触发?踩过这些坑才算入门Vue3响应式 14小时前
- Vue3 watch监听props怎么写才对?新手容易踩的7个坑+实战优化技巧 1天前
- Vue3 watch里的onCleanup到底有啥用?不用行不行?踩过坑才敢说的实用指南 1天前
- watch的基础oldValue获取,什么时候有?什么时候是undefined? 2天前
- Vue3 watch选项API怎么用?和watchEffect、computed选哪个?避坑技巧全讲透 2天前
- Vue3里怎么精准监听对象变化?避坑指南+全场景用法看这篇够不够? 3天前
- Vue3项目里怎么让watch只执行一次?有几种靠谱的实现方式? 3天前
- Vue3 Options API的watch到底怎么用?和Composition API的区别大吗?踩过的坑有哪些? 3天前
code前端网