单片机开发中VDD和VCC有什么区别?
在单片机中,VDD和VCC都是指电源电压,但在不同的情况下有不同的含义和用途。
1。 VCC
VCC(公共集电极电压)是指芯片的电源电压,通常为5V或3.3V,用于为芯片提供工作电压。 这里有必要强调一下供电电压。 电源电压是指电源的输出电压。电源电压是为电路中的各个组件和子系统(例如微控制器)提供电源电压的电压。 供电电压通常由电源模块提供,可以是交流、直流或其他形式的供电信号。
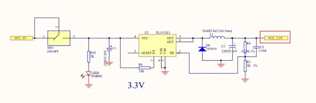
例如,在该BUCK电源电路中,输出电压VCC为3.3V电源电压。 VCC通常连接芯片的正电源,即芯片的电源输入端。
2。 VDD
VDD(Voltage Drain-to-Drain)是指MOSFET场效应管的漏极电压,也称为电源电压。 电源电压通常由电源电压提供。它通常指电路中特定组件或子系统所需的电压。它是组件或子系统正常工作所需的电压。 例如,单片机中有很多模块,比如GPIO、定时器、USART、ADC等。所有这些模块都是微控制器的子系统。 VDD通常连接到芯片的电源引脚,然后为内部各个模块供电。它是定义微控制器电源电压的一种方法。
例如,我们微控制器的电源电压引脚代表 VDD。 该VDD可直接连接VCC 3.3V电源电压。一般VCC和VDD都是单片机中的电源电压。一般来说,没有必要太刻意地将它们分开。总的来说,它们在硬件设计方面并没有那么特别。 设计单片机电路时最重要的是仔细了解芯片手册中的供电电压要求,以确保正确供电和运行。
版权声明
本文仅代表作者观点,不代表Code前端网立场。
本文系作者Code前端网发表,如需转载,请注明页面地址。
code前端网
