Python 统计数据分析教程:伯努利分布(绘制概率分布曲线以创建直方图)
伯努利分布是二项式分布的特例,其中执行单个实验,因此观测数为 1。因此,伯努利分布描述了具有两种结果的事件。
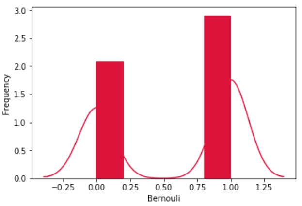
使用numpy库中的各种函数以数学方式计算伯努利分布的值。通过绘制概率分布曲线来创建直方图。
from scipy.stats import bernoulli
import seaborn as sb
data_bern = bernoulli.rvs(size=1000,p=0.6)
ax = sb.distplot(data_bern,
kde=True,
color='crimson',
hist_kws={"linewidth": 25,'alpha':1})
ax.set(xlabel='Bernouli', ylabel='Frequency')
Python运行上面的示例代码,得到以下结果 -
![]()
版权声明
本文仅代表作者观点,不代表Code前端网立场。
本文系作者Code前端网发表,如需转载,请注明页面地址。
code前端网